Õðº³À´Ï®£¡ÐǼÊGISͳһ¿ª·¢Ðͬƽ̨ÈëÑ¡2023ÌìÏÂÖÇÄÜ´ó»á¡°Ç°ÑؿƼ¼Ð§¹û¡±
ʱ¼ä£º2023-05-23023ÌìÏÂÖÇÄÜ´ó»áÖÇÄܿƼ¼Õ¹
5ÔÂ18ÈÕÖÁ21ÈÕ£¬£¬£¬£¬2023µÚÆß½ìÌìÏÂÖÇÄÜ´ó»áÔÚÌì½ò¹ú¼Ò»áÕ¹ÖÐÐľÙÐС£¡£×÷Ϊһ³¡È«ÇòÐԿƼ¼Ê¢»á£¬£¬£¬£¬´ó»áËѼ¯º£ÄÚÍâÏȽøÊÖÒÕÓ¦Óó¡¾°£¬£¬£¬£¬¼¯ÖÐչʾȫÇòÖÇÄÜÁìÓòÇ°ÑØ¿Æ¼¼Ð§¹û¡£¡£»£»£»£»£»áÉÏ£¬£¬£¬£¬ÐǼÊGISͳһ¿ª·¢Ðͬƽ̨ÒÀ¸½ÆäÇ¿ÐÔÄÜ¡¢¸ßÎȽ¡ÐÔÀÖ³ÉÈëÑ¡¡°2023µÚÆß½ìÌìÏÂÖÇÄÜ´ó»áÇ°ÑØ¿Æ¼¼Ð§¹û¡±£¬£¬£¬£¬²¢ÓÚ5ÔÂ20ÈÕÏÂÖçÔÚÌì½ò¹ú¼Ò»áÕ¹ÖÐÐĵǼ´óÌüÖÐÑëÐû²¼ÇøÖذõÐû²¼£¡

ÐǼʹ«Ë¾ÊÖÒÕÑз¢ÖÐÐÄÖ÷Èθ߽¡Ðû²¼²úÆ·
Ëæ×Åлù½¨¼°ÐÅÏ¢»¯ÊÖÒյĿìËÙÉú³¤£¬£¬£¬£¬º£Á¿µÄʱ¿ÕÊý¾Ý´æ´¢¡¢ÖÎÀíºÍÖÎÀí³ÉΪһ¸öÏÖʵÄÑÌâ¡£¡£ÔÚ´ËÅä¾°Ï£¬£¬£¬£¬ÐǼʿռä³ä·ÖÑéÕ¹µØÀíÐÅÏ¢ÐÐҵʮÓàÄêµÄ×ÔÖ÷Ñз¢ºÍÁ¢ÒìÊÖÒÕÓÅÊÆ£¬£¬£¬£¬ÍƳöÐǼÊGISͳһ¿ª·¢Ðͬƽ̨£¬£¬£¬£¬×÷Ϊ´î½¨Ê±¿ÕÊý¾Ýµ××ùµÄÒªº¦»ù´¡Éèʩƽ̨£¬£¬£¬£¬¿ÉʵÏÖº£Á¿¶àÔ´Ò칹ʱ¿ÕÊý¾Ý¿Õ¼ä»¯¡¢Ê±Ðò»¯¡¢Ï¸Ä廯ÖÎÀí£¬£¬£¬£¬ÈÃʱ¿Õ´óÊý¾ÝÕæÕý¿ÉÖª¿É¸Ð¿ÉÓᣡ£
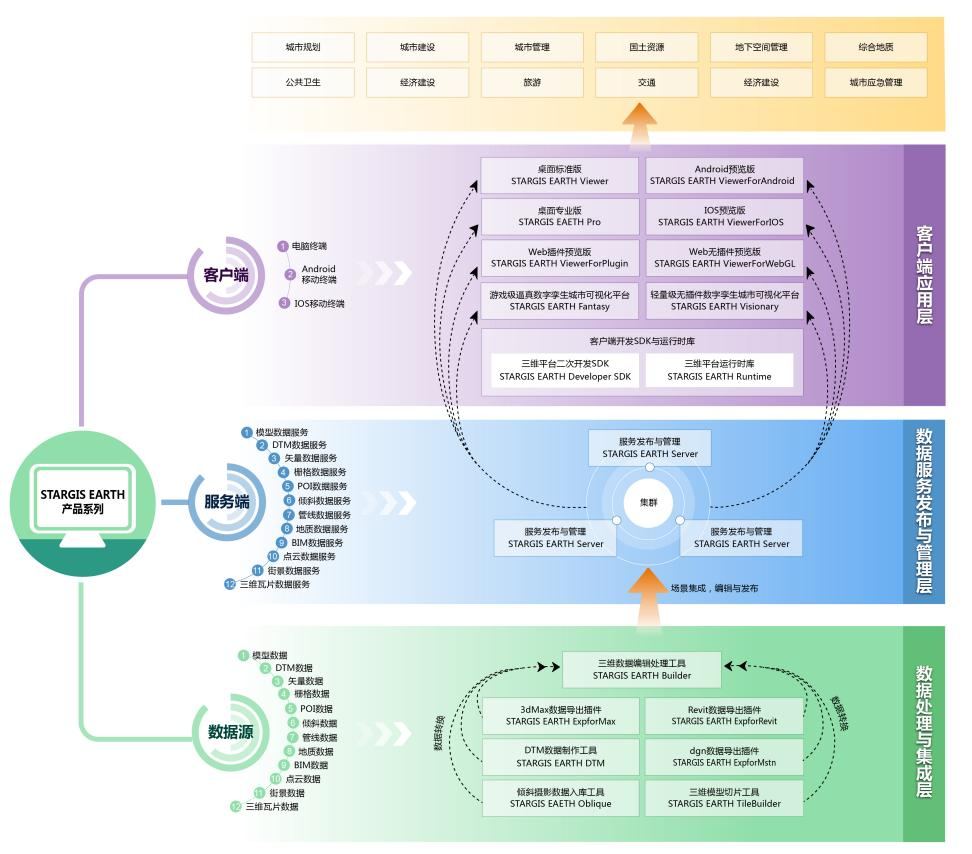
ÐǼÊGISͳһ¿ª·¢Ðͬƽ̨ÊǽÓÄɵÍñîºÏ¡¢¸ßÀ©Õ¹¡¢Ç¿ÉèÖõÄÊÖÒռܹ¹£¬£¬£¬£¬ÈÚºÏ×ÔÖ÷Ñз¢µÄGISÒýÇæÓëÊÂÇéÁ÷ÒýÇæ£¬£¬£¬£¬ÎªGISÊý¾ÝµÄÖÎÀí¡¢¹²Ïí½»Á÷¡¢GISϵͳµÄ¿ìËٴºÍͼÎÄÒ»Ì廯°ì¹«ÏµÍ³µÄ¿ÉÊÓ»¯´î½¨ÌṩµÍ´úÂëµÄ»ù´¡Æ½Ì¨¹¤¾ß¡£¡£Æ½Ì¨½ÓÄÉͳһµÄ¡¢×ÔÖ÷Ñз¢µÄµ×²ãÄںˣ¬£¬£¬£¬¾ß±¸Ð§Âʸߡ¢ÐÔÄܺá¢Ò×ʹÓᢸßÀ©Õ¹µÈÌØµã£¬£¬£¬£¬²úÆ·ÏÏû³ÁýÕÖÊý¾Ý´¦Öóͷ£Ó뼯³É¡¢Ð§ÀÍÐû²¼ÓëÖÎÀí¡¢¿Í»§¶ËÓ¦ÓúͶþ´Î¿ª·¢µÈÖǻ۶¼»á¿Õ¼äµ××ù½¨ÉèÈ«Àú³Ì¡£¡£Æ½Ì¨ÖÜȫ֧³ÖÖÖÖÖÖ÷Á÷ÐÅ´´CPU¡¢²Ù×÷ϵͳ¼°Êý¾Ý¿â£¬£¬£¬£¬²¢ÒÑÍê³ÉÓë÷è÷ë¡¢ÍÔÊÐíȹú²ú²Ù×÷ϵͳµÄ¼æÈÝÊÊÅ䣬£¬£¬£¬Äܹ»ÔÚLinuxϵ¡¢Windowsϵ¡¢AndroidÒÔ¼°iOSµÈ¶àÖÖ²Ù×÷ϵͳÉϸßÐÔÄÜÔËÐС£¡£

²úƷϵͳͼ

²úÆ·½çÃæ
ÐǼÊGISͳһ¿ª·¢Ðͬƽ̨¾ß±¸Áù´óÄÜÁ¦£º
¶àάʱ¿ÕÐÅÏ¢µÄÕûºÏÄÜÁ¦
ƽ̨ͨ¹ý¹¹½¨Í³Ò»¿Õ¼äÄ£×Ó£¬£¬£¬£¬Ö§³Ö¶àÔ´Òì¹¹µÄ¶þά¡¢Èýά¡¢BIM¡¢µØÏ¹ÜÍø¡¢µØÖÊ¡¢ÎïÁª¸ÐÖªÊý¾Ý¡¢·Ç½á¹¹»¯Êý¾ÝµÈȫʱ¿ÕÊý¾ÝµÄ»ã¾Û¡£¡£Í¬Ê±£¬£¬£¬£¬Í¨¹ý´î½¨Í³Ò»µÄ×ÊԴЧÀÍÖÐÐÄ£¬£¬£¬£¬Äܹ»ÌṩȫÌìºòµÄÊý¾Ý¶ÔÍâЧÀ͹²Ïí½»Á÷ÄÜÁ¦¡£¡£

¸ß²¢·¢¸ßÍÌÍÂÁ¿µÄ¿Õ¼äÊý¾ÝЧÀÍÄÜÁ¦
»ùÓÚC++¿ª·¢ÓïÑÔµÄ¿çÆ½Ì¨GISÄں˺Ͷà·¸´ÓÃÒì²½ÍøÂçÄں˹¹½¨µÄ¸ß²¢·¢¸ßÐÔÄܵͼ»á¼¶µØÀíÐÅÏ¢Êý¾ÝÐû²¼Æ½Ì¨£¬£¬£¬£¬Äܹ»Ö§³Ö´ó¹æÄ£Óû§²¢·¢»á¼û£¬£¬£¬£¬Öª×㺣Á¿Ê±¿ÕÌØÕ÷ÐÅÏ¢µÄÍøÂç¹²ÏíÓëÖÕ¶ËÓ¦Óᣡ£¾Êµ¼ùÓ¦ÓÃÄ¥Á·Äܹ»µÖ´ï2Íò´Î/ÃëÒÔÉϵIJ¢·¢ÏìÓ¦£¬£¬£¬£¬Öª×ãÁË´ó¹æÄ£¸ßÃܶÈʵÌåÒªËØµÄÁ÷ͨ¼ÓÔØ¡£¡£

¿Õ¼äÌåÍØÆËÔËËãÄÜÁ¦
ƽ̨»ùÓÚ¿Õ¼äÌåÍØÆËÔËËãµÄÊý¾Ý¼¶ÐÅÏ¢ÈںϺͻùÓÚÎÆÀí»ìÏý¼°Ä£°å¹ýÂ˵ÄäÖȾ¼¶¿ÉÊÓ»¯ÈÚºÏÊÖÒÕ£¬£¬£¬£¬ÊµÏÖ³åÍ»ÇøÓòµÄÍØÆËÐ޸ĺÍʵʱÏûÒþ£¬£¬£¬£¬´ó´óÌá¸ßÁ˵ͱ¾Ç®¿Õ¼äÐÅÏ¢µÄ¿ÉÓÃÐÔ£¬£¬£¬£¬½ÚÔ¼ÁËÊý¾Ý¼Ó¹¤±¾Ç®¡£¡£


ÍØÆËÔËËãʵÏÖÈýάÐÞ½¨Ä£×Óµ¥Ì廯
´ó¹æÄ£¸ßϸÄåÄ£×ÓÁ÷ͨ¼ÓÔØäÖȾÄÜÁ¦
½ÓÄÉË«Ë÷Òý¶¯Ì¬·ÖÒ³¡¢¾«/¼òÄ£×Ó×Ô¶¯¹¹½¨LOD¡¢Êý¾Ý·ÖÀಢ·¢µ÷ÀíÒÔ¼°Ó²¼þ×ÊÔ´ÓÅ»¯ÉèÖõȷ½·¨ÊµÏÖº£Á¿¶¼»á¶àάʱ¿ÕÐÅÏ¢Êý¾Ý¿ìËÙµ÷ÀíäÖȾ¡£¡£
ÓÎÏ·¼¶¸ß±£ÕæÊµÊ±äÖȾÓë·ÂտģÄâÄÜÁ¦
ƽ̨ÓëÓÎÏ·ÒýÇæÁ¬Ïµ£¬£¬£¬£¬Ö§³ÖÈ˹¤ÈýάϸÄåÄ£×Ó¡¢ÇãбÉãÓ°Ä£×ÓµÈÊý¾Ý¸ßЧäÖȾ¡£¡£»£»£»£»£»ùÓÚÎïÀíÌØÕ÷µÄäÖȾ£¬£¬£¬£¬ÕæÊµ»¹ÔBIM¡¢¹ÜÏßµÈÄ£×Ó²ÄÖÊЧ¹û¡£¡£Ö§³Ö¶ÔÕæÊµÌìϹâÕÕºÍÌìÆøµÄÄ£Ä⣬£¬£¬£¬ÊµÏÖʵʱ¹âÓ°¡¢ÖçÒ¹Çл»ÒÔ¼°ÒõÇçÓêÑ©ÎíµÈ×ÔÈ»ÌØÐ§£»£»£»£»£»Ö§³Ö¶¯Ì¬Ë®¡¢ÅçȪ¡¢»ðÑæ¡¢ÑÌ»¨µÈ·ÂÕæÌØÐ§£¬£¬£¬£¬´òÔìÐéʵÏàÈݳ¡¾°£¬£¬£¬£¬Ìṩ±ÆÕæÈýάչʾЧ¹û£¬£¬£¬£¬ÌáÉýÓû§ÊÓ¾õÌåÑé¡£¡£
µØÏ¿ռäʵÌåÓïÒ廯ʵʱ½¨Ä£ÄÜÁ¦
»ùÓÚµÍά¼¸ºÎ¼°ÍØÆËÌØÕ÷µÄ²ÎÊý»¯ÓïÒåÌåÄ£×Ó¹¹½¨ÒªÁ죬£¬£¬£¬ÊµÏÖÁ˵ØÏ¹ÜÏßʵʱ×Ô¶¯»¯½¨Ä£¡¢ÊôÐÔÐÅÏ¢¿ÉÊÓ»¯Áª¶¯¸üм°LODËæ³¡¾°µ÷¿Ø£¬£¬£¬£¬´ó·ù½µµÍÁ˹ÜÏßÊý¾Ý¸üÐÂά»¤µÄ±¾Ç®£¬£¬£¬£¬Ìá¸ßÁËäÖȾЧÂÊ¡£¡£
µØÏ¿ռäʵʱ½¨Ä£-ͼÐÎÊôÐÔÁª¶¯Í¬²½×ª±ä
×èÖ¹ÏÖÔÚ£¬£¬£¬£¬ÐǼÊGISͳһ¿ª·¢Ðͬƽ̨Ч¹ûÒÑÆÕ±éÓ¦ÓÃÓÚÁìÍÁ¡¢×¡½¨¡¢Öǻ۶¼»á¡¢¹«°²¡¢Ó¦¼±µÈÐÐÒµÁìÓò°ÙÓà¸öÐÅÏ¢»¯ÏîÄ¿ÖУ¬£¬£¬£¬ÁýÕÖÌìÏÂ20¶à¸öÊ¡ÊУ¬£¬£¬£¬ÎªÊý×ÖÂÏÉú¶¼»á½¨ÉèÌṩµØÉÏ¡¢µØÏ¡¢Ë®ÉÏ¡¢Ë®Ï¡¢ÏÖÔÚ¡¢Î´À´¡¢ÊÒÄÚ¡¢ÊÒÍâÈ«·½Î»¶àάʱ¿ÕÊý×Öµ××ùƽ̨֧³Ö£¬£¬£¬£¬¸³Äܾ¼ÃÉç»áÊýÖÇ»¯×ªÐÍÉý¼¶¡£¡£
δÀ´£¬£¬£¬£¬ÐǼʿռä×÷Ϊº£ÄÚÁìÏȵÄʱ¿Õ´óÊý¾ÝÖÇ»ÛÓ¦ÓÃЧÀÍÉÌ£¬£¬£¬£¬½«³ä·ÖÑéÕ¹ÔÚÈ˲š¢ÊÖÒÕ¡¢²úÆ·¡¢ÍŶӵȷ½ÃæÓÅÊÆ£¬£¬£¬£¬´òÔìʱ¿Õ´óÊý¾ÝÓ²ºË»ù´¡ÉèÊ©£¬£¬£¬£¬Ò»Á¬Ç¿»¯Æ½Ì¨Ö§³ÖÄÜÁ¦ºÍЧÀÍÄÜÁ¦£¬£¬£¬£¬Æð¾¢Íƶ¯´óÊý¾ÝÊÖÒÕÓë¾¼ÃÉç»áǧÐаÙÒµÉî¶ÈÈںϣ¬£¬£¬£¬ÎªÊý×Ö¶¼»á¸ßÖÊÁ¿Éú³¤Ìí¶¯Á¦¡£¡£
µÚÆß½ìÌìÏÂÖÇÄÜ´ó»áÖÇÄܿƼ¼Õ¹Ò»Á¬¾ÙÐÐÖУ¬£¬£¬£¬ÐǼʿռäչλλÓÚ¡¾10ºÅ¹ÝC13¡¿£¬£¬£¬£¬½Ó´ý¸÷½çÏòµ¼¡¢×¨¼Ò¡¢ÅóÙݰÁÙչλÂÃÐÐÖ¸µ¼£¡